Skip to content
CAPCA UGANDA
+256767614860
info@capcauganda.org
Kampala Archdiocese Catholic Secretariate
Rubaga
Facebook
Twitter
Youtube
Menu
Home
Who We Are
About Us
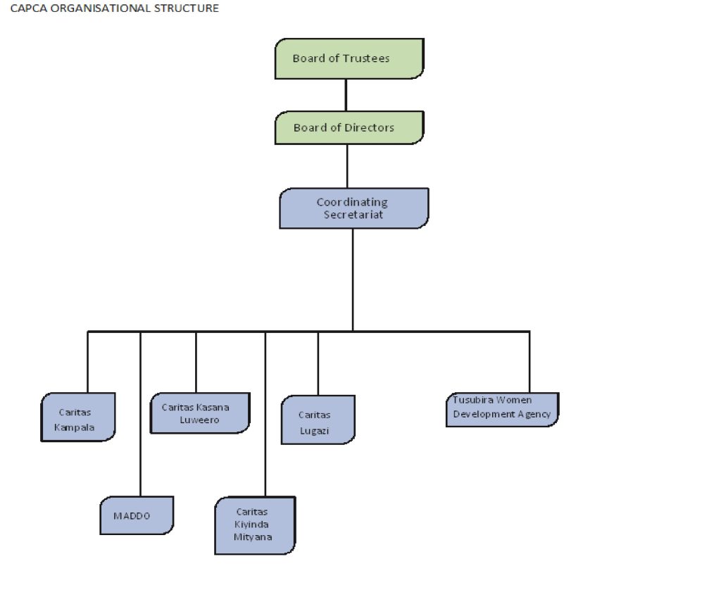
Organisation And Management
Funding
Our Partners
Themantic Areas
Publications
News
Gallery
Events
Career Development
Our Blog
Contact
organisation and management